' Leptospirose - Microaglutinação (MAT) - Prescrição
Conteúdo copiado com sucesso!

Leptospirose - Microaglutinação (MAT)

Voltar

Definição: O Teste de Aglutinação Microscópica (MAT), do inglês Microscopic Aglutination Test , é uma metodologia baseada na aglutinação antígeno-anticorpo, que consiste na reação do soro com determinados antígenos de leptospiras, de vários sorovares. Em um primeiro momento, se avalia a aglutinação formada em microscopia óptica de campo escuro e, posteriormente, realiza-se uma diluição seriada do soro para se determinar a titulação.

Sinônimos: Leptospira - Microaglutinação; Leptospirose - MAT; Leptospirose - Sorologia MAT; Leptospirose - Teste de Aglutinação Microscópica; Leptospirose - Microscopic Aglutination Test ; Leptospirose - MAT - Soro; Leptospirose - MAT - Sangue.

A leptospirose é uma zoonose de distribuição e importância mundial, mais frequente em países tropicais e subtropicais. No Brasil, ela é endêmica em várias regiões, com picos epidêmicos em períodos chuvosos.

É uma doença infecciosa febril de início abrupto, causada por bactérias patogênicas do gênero Leptospira, que são transmitidas para os humanos (hospedeiro terminal e acidental da doença) através do contato, direto ou indireto, com a urina de animais reservatórios (em áreas urbanas, notadamente de ratos) ou alimentos, água e lama contaminados pela bactéria.

Foram descritas mais de 200 sorovares patogênicos, distribuídos em cerca de 25 sorogrupos de bactérias do gênero Leptospira. Essas leptospiras se mantém na natureza nos túbulos renais de certos animais, principalmente roedores (especialmente ratos de esgoto), mas também em bovinos, ovinos, suínos, equinos e cães.

Após a penetração no corpo humano (pela pele com lesões ou íntegra se muito tempo imersa em água, ou mucosas), as leptospiras caem na circulação, invadindo praticamente todos os tecidos e órgãos do organismo, sendo posteriormente removidas pelo sistema imune. Todavia, elas podem se estabelecer nos túbulos renais, sendo liberadas na urina por um período de semanas a meses.

Seu período de incubação varia, geralmente, entre 5 e 14 dias, apresentando um amplo espectro de manifestações clínicas inespecíficas (ex.: febre, artralgia, mialgia, cefaleia, tosse, diarreia, anorexia, náuseas/vômitos, hipermia/hemorragia conjuntival, dor ocular, exantema), variando desde quadros assintomáticos/oligossintomáticos a formas graves (ex.: síndrome de Weil) e potencialmente letais.

Devido a sua diversidade de apresentações clínicas, a leptospirose pode ser confundida com outras doenças, como dengue, influenza, malária, hepatites e rickettisioses, por exemplo. Dessa forma, exames laboratoriais para a detecção do agente etiológico (ex.: PCR, isolamento viral) ou de anticorpos específicos (ex.: ELISA-IgM, microaglutinação - MAT) são importantes para o auxílio diagnóstico.

A escolha do teste diagnóstico depende da fase evolutiva da doença. Na primeira semana (fase aguda ou fase de leptospiremia), os métodos de detecção da bactéria (PCR e isolamento), em fluídos como o sangue, são os de eleição, já que nessa fase inicial as espiroquetas são encontradas na circulação.

Já a partir da segunda semana (fase tardia ou imune) ocorre a soroconversão, período da doença onde as concentrações de anticorpos elevam-se no sangue e, dessa forma, os testes sorológicos (ELISA-IgM e microaglutinação - MAT) ganham destaque.

Essa soroconversão costuma ocorrer cerca de 5-7 dias após o início dos sintomas mas em alguns casos, verifica-se apenas após o 10 o dia ou mais. O pico da produção de anticorpos é observado, usualmente, a partir do 14 o dia de doença.

Por conta da dificuldade e complexidade técnica para a realização do isolamento viral, PCR ou cultura, a grande maioria do diagnósticos de leptospirose é feita através de exames sorológicos.

O Teste de Aglutinação Microscópica (MAT), do inglês Microscopic Aglutination Test , é uma metodologia baseada na aglutinação antígeno-anticorpo, que consiste na reação do soro com determinados antígenos de leptospiras, de vários sorovares. Em um primeiro momento, se avalia a aglutinação formada em microscopia óptica de campo escuro e, posteriormente, realiza-se uma diluição seriada do soro para se determinar a titulação.

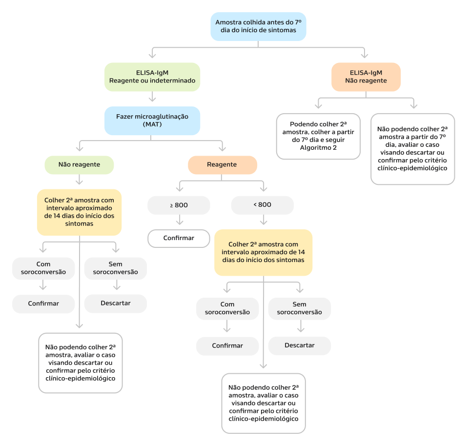
Ele é considerado, pela Organização Mundial da Saúde (OMS), o teste "padrão-ouro" de referência para a confirmação do diagnóstico sorológico da leptospirose. Para essa confirmação, deve-se coletar amostras pareadas nas fases aguda e convalescente. A primeira no atendimento inicial e a segunda colhida com intervalo aproximado de 14 dias do início dos sintomas (máximo de 60 dias).

Quando, por algum motivo, não possa se coletar uma segunda amostra de soro, um título maior ou igual a 1:800 na MAT confirma o diagnóstico.

Ao contrário do ELISA-IgM, os resultados da MAT podem fornecer um diagnóstico presuntivo do sorogrupo ao qual o sorovar causador da infecção pertence, informação importante em termos de vigilância epidemiológica.

No ambiente do Laboratório Clínico, tanto a execução quanto a interpretação do MAT é desafiadora, já que há a necessidade da manutenção de uma série de antígenos de leptospiras vivos em cultura (o que só pode ser realizada em laboratórios de referência), além da necessidade de profissionais altamente qualificados para a análise e interpretação dos resultados obtidos à microscopia óptica de campo escuro.

A cultura de leptospiras possui uma taxa muito baixa de sucesso e, portanto, não deve ser utilizada, via de regra, para o diagnóstico.

Algoritmo I - Encerramento do caso de leptospirose com amostra colhida antes do 7º dia do início dos sintomas.

Texto alternativo para a imagem

Algoritmo II - Encerramento do caso de leptospirose com amostra colhida a partir do 7º dia do início dos sintomas.

Texto alternativo para a imagem
    Indicações:
  • Confirmação diagnóstica de leptospirose;
  • Após resultados sorológicos pareados divergentes (ex.: por ELISA-IgM ), coletados em tempo oportuno, para confirmação/exclusão diagnóstica.

Como solicitar: Leptospirose - Microaglutinação (MAT).

  • Orientações ao paciente: não há a necessidade de nenhum preparo específico;
  • Tubo para soro (tampa vermelha/amarela). Aguardar a devida retração do coágulo, centrifugar a amostra por 15 minutos e armazenar o material sob refrigeração (2-8 o C). Caso seja necessário a estocagem do soro por um período prolongado, armazenar a amostra congelada (-20 o C);
  • Material: sangue;
  • Volume recomendável: 3,0 mL.
Texto alternativo para a imagem Figura 1 . Tubo para soro - tampa vermelha. Ilustração : Caio Lima
Texto alternativo para a imagem Figura 2. Tubo para soro - tampa amarela. Ilustração : Caio Lima

Até 1:400.

    Observações! [cms-watermark]
  • Devem ser coletadas duas amostras pareadas de soro, a fim de se verificar a soroconversão ou um aumento de quatro ou mais vezes da titulação, com um intervalo de 14 dias após o início dos sintomas (máximo de 60 dias) entre elas;
  • Os pontos de corte dos títulos de um único resultado pela MAT e seu significado clínico-laboratorial é heterogêneo, podendo variar consideravelmente entre os diferentes autores, regiões e laboratórios clínicos.

É um teste de difícil padronização laboratorial.

As limitações desse método estão relacionadas à necessidade de manutenção de uma bateria de antígenos vivos em cultura - restritos aos laboratórios de referência regional e nacional -, bem como da necessidade de pessoal técnico altamente treinado para análise e interpretação dos resultados.

Diante da diversidade de sorovares já catalogados, resultados falso-negativos podem ocorrer caso o sorovar do caso não esteja contemplado na bateria de antígenos vivos utilizados no teste.

Amostras acentuadamente hemolisadas podem prejudicar os seus resultados.

A microaglutinação não é capaz de diferenciar entre os anticorpos decorrentes de infecções agudas, recentes ou passadas.

Reações cruzadas com anticorpos produzidos por outras doenças (ex.: hepatites, doenças autoimunes, legionelose) pode ocorrer.

Não se podendo coletar, por algum motivo, uma segunda amostra de soro, deve-se avaliar o caso visando confirmar ou descartar pelo critério clínico-epidemiológico (um título maior ou igual a 1:800 na primeira amostra da MAT confirma o diagnóstico).

Um resultado não reagente, obtido por qualquer exame sorológico específico para a leptospirose (ELISA-IgM, microaglutinação - MAT), com uma amostra de sangue coletada antes do 7º dia do início dos sintomas, não deve descartar por definitivo um caso suspeito. Uma nova amostra, a partir do 7 o dia de doença, deve ser coletada para auxiliar na interpretação do diagnóstico.

Durante o curso natural da doença, o exame ELISA-IgM, geralmente, torna-se positivo um pouco mais cedo do que a microaglutinação (MAT).

A interpretação dos resultados obtidos pelas diferentes técnicas e tipos de exames laboratoriais para o auxílio diagnóstico da leptospirose deve ser cuidadosa, já que diversos fatores (ex.: limitações metodológicas, fase da doença/momento da coleta, cicatriz sorológica, uso de antibióticos, circulação de outras doenças), podem influenciar nos resultados. Dessa forma, sempre que possível, os exames devem ser avaliados em amostras sequencias (pareadas) e utilizados de maneira complementar entre si, sempre correlacionados com a história epidemiológica, dados clínicos e resultados de outros exames.

Reagente: Leptospirose aguda/recente.

    Não reagente:
  • Indivíduos saudáveis;
  • Leptospirose (fase leptospirêmica precoce).

Autoria principal: Pedro Serrão Morales (Patologia Clínica e Medicina Laboratorial).

CDC (Centers for Disease Control and Prevention). CDC Yellow Book 2024. Travel-Associated Infections & Diseases. Leptospirosis, Diagnosis: Yellow Book. 2023.

Rashid H, Omoloye AK, Abualnaja SY, et al. A Fish Farmer's Encounter With Leptospirosis: A Case Report. Cureus. 2023; 15(11):e48138.

Ramos TMV, Balassiano, IT, da Silva TSM, et al. Leptospirose: Características da enfermidade em humanos e principais técnicas de diagnóstico laboratorial. RBAC. 2021; 53(3):211-218.

Jayasundara D, Gamage C, Senavirathna I, et al. Optimizing the microscopic agglutination test (MAT) panel for the diagnosis of Leptospirosis in a low resource, hyper-endemic setting with varied microgeographic variation in reactivity. PLoS Negl Trop Dis. 2021; 15(7):e0009565.

Guedes IB, de Souza GO, Castro JFP, et al. Usefulness of the Ranking Technique in the Microscopic Agglutination Test (MAT) to Predict the Most Likely Infecting Serogroup of Leptospira. Front Vet Sci. 2021; 8:654034.

Scialfa E, Rivero M, Moreno S, et al. Microscopic agglutination test: Variables that affect the time of serological confirmation of human leptospirosis cases. Rev Argent Microbiol. 2020; 52(4):278-282.

BRASIL. Ministério da Saúde. Secretaria de Vigilância em Saúde. Departamento de Vigilância das Doenças Transmissíveis. Coordenação-Geral de Doenças Transmissíveis. NOTA INFORMATIVA Nº 39/2019-CGDT/DEVIT/SVS/MS.

CDC (Centers for Disease Control and Prevention). Leptospirosis. Fact sheet for clinicians; 2018.

BRASIL. Ministério da Saúde. Secretaria de Vigilância em Saúde. Departamento de Vigilância das Doenças Transmissíveis. Leptospirose: diagnóstico e manejo clínico. Brasília, DF: MS, 2014.

WHO (World Health Organization). Human leptospirosis: guidance for diagnosis, surveillance and control. World Health Organization, 2003.